请选择 进入手机版 | 继续访问电脑版

搜索
加国同城 首页 生活 查看内容

捐赠的日军侵华照另有作者?法国小伙再次否认造假(图)

2025-3-1 20:13| 发布者:青青草| 查看:352| 评论:0 |来自: 大河报

摘要:近日,法国小伙马库斯·德雷特斯来到中国,称想将外祖父拍摄、保存的600多张揭露侵华日军在沪暴行的照片无偿捐赠给中国。2月27日,自媒体账号“真真观”发文称,其在网络上检索马库斯公布的部分照片,发现在公 ...
近日,法国小伙马库斯·德雷特斯来到中国,称想将外祖父拍摄、保存的600多张揭露侵华日军在沪暴行的照片无偿捐赠给中国。2月27日,自媒体账号“真真观”发文称,其在网络上检索马库斯公布的部分照片,发现在公开信息中,部分照片另有作者。

大河报《看见》记者分别联系到该文作者“沈默克”、马库斯方等,据悉目前照片已被移交至上海淞沪抗战纪念馆进行初步鉴定。

“长安街知事”报道,据马库斯介绍,上世纪30年代,他的外祖父用相机记录下日军轰炸上海、屠杀中国百姓等暴行,且大部分照片背后都有其手写的备注,部分照片甚至带有血迹。而他此行来中国的目的,就是想要将这些照片捐赠给中国。



“松杰的朋友们”账号截图

2月27日,“沈默克”在接受《看见》记者采访时称,因他之前做过多年某新闻网站历史编辑,对相关史实较为熟悉,在浏览过马库斯方账号的视频以及媒体报道后,发现有部分照片“比较眼熟”。他从马库斯方相关账号的视频中截取了十多张图片进行检索,发现公开信息显示,部分图片另有拍摄者。

因此,他对这些照片是否全部由马库斯外祖父拍摄提出了疑问。“沈默克”告诉《看见》记者,涉及马库斯与劳伦斯家族成员的相关照片,网络上确实未检索到。



“真真观”的文章截图

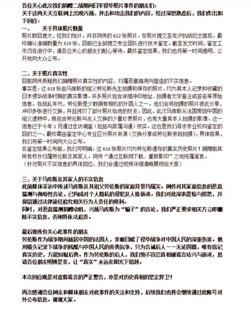
2月28日,马库斯方账号“松杰的朋友们”发布视频回应疑问,《看见》记者在其评论区询问其提交给上海淞沪会战纪念馆是否均为原件,“松杰的朋友们”回复记者称,“提交给纪念馆的都是劳伦斯(马库斯外祖父)遗留下来的照片原件,并不是网上下载打印的照片”。



“松杰的朋友们”称,这600多张由马库斯的外祖父劳伦斯先生拍摄和保存的照片,均为其本人记录和收藏的日本侵华战争时期的真实影像,这些照片中既包含劳伦斯与友人交换的少量珍贵照片,也有大量其本人拍摄的影像。



据央视新闻报道,2月20日,上海市宝山区新闻办称,“目前上海淞沪抗战纪念馆已接收了照片,后续会在国家有关部门的指导下进行鉴定。”而上海淞沪抗战纪念馆“已和国家文物局沟通过,馆方接收这些照片做初步评审,再请相关专家进行鉴定”。

2月28日,针对相关争议情况,《看见》记者联系到法国驻华大使馆,接线人员称可邮件联系该使馆新闻处了解情况,截至发稿前,新闻处并未回应。记者联系到上海淞沪抗战纪念馆,则未获有效回应。

27日,该馆曾回复媒体称,正在对图片进行鉴定,结果尚未出炉,但对方未回应是否注意到质疑声。

路过

雷人

握手

鲜花

鸡蛋

最新评论

联系客服 关注微信 返回顶部