官方微信
登录
注册
搜索
搜索
文章
帖子
用户
免费发布信息
首页
Portal
新闻资讯
论坛
BBS
分类信息
房源中心
租房
跳蚤市场
活动
新闻
加国
大多
美国
环球
经济
时政
娱乐
地产
信息
房源
新盘
家庭旅馆
跳蚤市场
短租
折扣
机票邮轮
生活服务
社区
城事杂谈
旅游天地
大多生活
房产楼市
北美股票
房东信息
税务理财
健康锻炼
交友征婚
法律求助
加国新闻
大多新闻
美国新闻
环球新闻
经济观察
时政频道
财经资讯
娱乐八卦
生活百态
史海钩沉
健康养生
国际体坛
城事杂谈
大多生活
旅游天地
房产聚焦
税务理财
北美股票
子女教育
房东信息
健康锻炼
移民留学
体育娱乐
婚姻生活
宠物乐园
我爱我家
流行时尚
交友征婚
法律求助
便民信息
黄页
机票邮轮
求职招聘
换汇交易
拼车中心
商家折扣
二手车
非诚勿扰
周边游
扫一扫,关注我们
我的空间
我的消息
我的收藏
我的好友
我的相册
我的道具
帐号设置
退出登录
加国新闻
大多新闻
美国新闻
环球新闻
经济观察
时政频道
财经资讯
娱乐八卦
生活百态
史海钩沉
健康养生
国际体坛
城事杂谈
大多生活
旅游天地
房产聚焦
税务理财
北美股票
子女教育
房东信息
健康锻炼
移民留学
体育娱乐
婚姻生活
宠物乐园
我爱我家
流行时尚
交友征婚
法律求助
便民信息
黄页
机票邮轮
求职招聘
换汇交易
拼车中心
商家折扣
二手车
非诚勿扰
周边游
加国同城
›
首页
›
新闻资讯
›
娱乐八卦
刘欢近况曝光:肚腩消失 62岁迎来新人生转
74岁刘晓庆被举报偷漏税 税务部门将展开稽
73岁刘晓庆现身坎城影展 无滤镜生图惊呆众
央视主持肖晓琳在美国儿子家死去 留下26字
安德鲁王子性侵案女主遇车祸,只剩四天生命
刘欢近况曝光:肚腩消失 62岁迎来新人生转
在华语乐坛,要说谁是“音乐一哥”,刘欢绝对是当之无愧的代表!作为中国流行音乐界的重要人物,
青青草
2025-05-15
74岁刘晓庆被举报偷漏税 税务部门将展开稽
5月15日,74岁的演员刘晓庆被深圳的王先生实名举报涉嫌偷税漏税。王先生指控刘晓庆在上海的全资
青青草
2025-05-15
[ 娱乐八卦 ]
刘欢近况曝光:肚腩消失 62岁迎来新人生转
青青草
[ 娱乐八卦 ]
74岁刘晓庆被举报偷漏税 税务部门将展开稽
青青草
[ 娱乐八卦 ]
73岁刘晓庆现身坎城影展 无滤镜生图惊呆众
青青草
00后“老”股民自述:拿4万压岁钱入市已赚10余万(图)
近期,A股市场火爆“出圈”,但国庆节后一度经历震荡。近几日,大盘在市场大幅震荡中有所起伏,波动不断,有人因为精准的判断而赚得盆满钵满,也有人因为错误的决策而损失惨重。值得关注的是,大批00后也跑步入市 ...
青青草
2024-10-15 18:30
编辑
删除
0
57
形势惊天反转!国足只落后第二2分:赢巴林有望进前3(图)
世预赛18强赛第4轮,国足主场2-1击败印尼,拿到首胜,而同时日本1-1澳大利亚,沙特0-0巴林,对于国足来说,无疑是三重利好。国足在18强赛与日本、沙特、澳大利亚、印尼、巴林一组,小组前两名直接出线 ...
青青草
2024-10-15 17:30
编辑
删除
0
50
印度股票遭外资史诗级大抛售 印度卢比汇率暴跌(图)
印度股票遭外资大抛售!印度卢比汇率暴跌10月15日,印度国家证券交易所公布的初步数据显示,10月14日外资净卖出373.16亿印度卢比(约合人民币31.5亿元)股票,连续第11天净卖出,今年10月1日 ...
青青草
2024-10-15 17:00
编辑
删除
0
26
菲律宾果农哀叹:5万吨榴莲烂地里 中国人不买了(图)
文/王新喜菲律宾果农哀叹,菲律宾的香蕉与榴莲,中国人都不买了。中国作为榴莲消费大国,每年从东南亚泰越菲等国进口的榴莲非常可观。现在是菲律宾榴莲成熟的季节,今年获得了5万吨的大丰收,那漫山遍野的榴莲树, ...
青青草
2024-10-15 16:30
编辑
删除
0
32
万斯提出移民危机解决方案 震惊纽约时报记者(图)
美国参议员兼副总统候选人J.D.万斯(J.D. Vance)近日在接受《纽约时报》播客主持人卢卢·加西亚-纳瓦罗(Lulu Garcia-Navarro)采访时,提出了一项简洁的移民危机解决方案,令记 ...
青青草
2024-10-15 16:00
编辑
删除
0
32
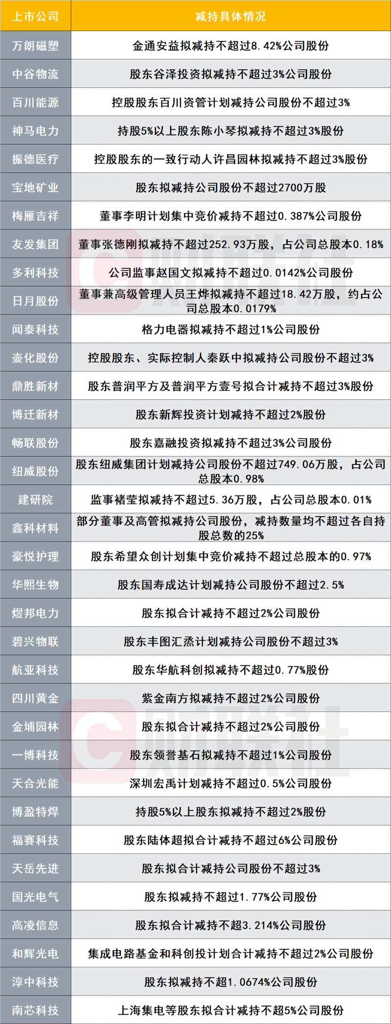
中国这次动真格了!国家重拳出击 打击违规减持(图)
作者 | 布语A股烈火烹油,打击违规减持,国家的铁拳已经来了。近日,北京、上海、深圳、江苏四地的证监局几乎同时“亮剑”,针对三名投资者违规减持股票的行为作出处罚。其中,汪小清为百甲科技股东,华信永道和 ...
青青草
2024-10-15 15:01
编辑
删除
0
34
疑大陆女假扮台湾人选美 口音露破绽 网红:可举报台独
泰国曼谷10月25日将举行「国际万国小姐」(Miss Grand International)选美活动,本届共有71个国家及地区的佳丽角逐后冠。然而,近日却有一名自称来自台湾、拥有「2024台湾小姐」 ...
青青草
2024-10-15 15:01
编辑
删除
0
174
近七成意大利人青睐中国汽车 前提是…(图)
意大利咨询公司Areté近日发布了一份名为《意大利人如何看待中国汽车》的调查报告。数据显示,近七成的意大利消费者表示有意购买中国品牌的汽车。意大利《信使报》报道,调查显示,68%的受访者有意购买中国汽 ...
青青草
2024-10-15 14:30
编辑
删除
0
27
“这不是棋牌室”游客称带扑克牌被上海迪斯尼翻包阻拦
10月14日,有男子发布视频吐槽,在上海迪士尼入园安检时遭安检人员翻包,而他所携带的一副扑克牌不被允许带进园区。视频显示,工作人员佩戴的胸牌、领带等物品上印有“保安”、“上海迪士尼”。该男子与安保人员 ...
青青草
2024-10-15 14:00
编辑
删除
0
33
造车败光290亿 贾跃亭又盯上了直播带货了(组图)
造车十年,交付14辆车的“大忽悠”贾跃亭,最近又闹出了新动静。10月9日,贾跃亭宣布其与10多位合伙人组成的全球IP商业化公司——“成长吧!奋斗者”(Grow Fandor)在美国和中国正式注册成立。 ...
青青草
2024-10-15 13:30
编辑
删除
0
71
黄晓明女友叶珂又陷争议:伍佰的歌猥琐 陶喆曲目丢人
2024年9月19日14:45,黄晓明微博发文,官宣与叶珂恋情:抱歉占用公共资源,大家别猜啦,我们在一起了❤️。近日,叶珂又陷争议,在直播中提及“伍佰的歌很猥琐、今天你要嫁给我丢人曲目”,不少网友觉得 ...
青青草
2024-10-15 13:30
编辑
删除
0
119
可怕!俄间谍活动险在德引发空难(图)
德国情报机构近日警告,俄罗斯策划的破坏活动今年差点导致德国境内发生一起空难。这一事件发生在7月,地点是德国东部的莱比锡DHL物流中心。DHL物流中心起火事件据悉,一件包裹在货运中心突然起火,并点燃了一 ...
青青草
2024-10-15 12:30
编辑
删除
0
36
民调:比起美国,新加坡更愿将中国视为战略合作伙伴(图)
香港英文媒体《南华早报》10月15日援引一项最新调查结果指出,相比于美国,越来越多的新加坡人认为中国在东南亚的影响力更强,大多数受访者也更愿意将中国视作战略合作伙伴。 有分析人士指出,新加坡人对中国的 ...
青青草
2024-10-15 12:00
编辑
删除
0
44
海南3村民食用自捕蟾蜍后中毒 1人去世2人在救治(图)
10月13日晚,海南文昌市文城镇一村庄中,三名村民食用了自捕自烹的蟾蜍后中毒,一人治疗无效去世,另两人仍在救治中。据文城镇政府工作人员介绍,10月13日晚,该镇一名村民在自家开的饭店中和两名朋友一起饮 ...
青青草
2024-10-15 11:30
编辑
删除
0
42
侃爷躲在日本:被指控下药和强奸助理,卡戴珊似知情(图)
据美联社10月15日报道,著名说唱歌手坎耶・韦斯特(Kanye West)被拍到在日本购物,有人猜测他之所以不回美国,是想“努力保持低调,避免引人注意”。本周二,有网友看到侃爷(坎耶的中文昵称)在东京 ...
青青草
2024-10-15 11:30
编辑
删除
0
70
1 ...
143
144
145
146
147
148
149
150
... 787
/ 787 页
下一页
相关分类
加国新闻
大多新闻
美国新闻
国际新闻
环球经济
时政热点
娱乐八卦
世界财经
国际体坛
图文热点
Transit Hub 无遮拦河景 高层三室两卫公寓
招聘手工花束 居家制作
热门推荐
Transit Hub 无遮拦河景 高层三室两卫公寓
手工花艺师
饰品代工承包招合作/长期稳定货单
喜糖包装
茶叶包装
招聘跨境店铺运营店长(可小白)
联系客服
关注微信
返回顶部
点击联系客服
在线时间:8:30-17:00
电子邮件
kefu@58.ca
扫一扫,关注我们
下载APP客户端